![]() |
Olympe Engine 2.0
2D Game Engine with ECS Architecture
|
#include <SDL3/SDL.h>#include <SDL3/SDL_main.h>#include "../../third_party/imgui/imgui.h"#include "../../third_party/imgui/backends/imgui_impl_sdl3.h"#include "../../third_party/imgui/backends/imgui_impl_sdlrenderer3.h"#include "../include/TilemapEditorApp.h"#include <iostream>#include <SDL3/SDL_main_impl.h>
Include dependency graph for main.cpp:Go to the source code of this file.
Macros | |
| #define | SDL_MAIN_USE_CALLBACKS |
Functions | |
| SDL_AppResult | SDL_AppInit (void **appstate, int argc, char *argv[]) |
| SDL_AppResult | SDL_AppEvent (void *appstate, SDL_Event *event) |
| SDL_AppResult | SDL_AppIterate (void *appstate) |
| void | SDL_AppQuit (void *appstate, SDL_AppResult result) |
Variables | |
| static SDL_Window * | g_Window = nullptr |
| static SDL_Renderer * | g_Renderer = nullptr |
| static Olympe::Editor::TilemapEditorApp * | g_EditorApp = nullptr |
| static Uint64 | g_LastFrameTime = 0 |
| SDL_AppResult SDL_AppEvent | ( | void * | appstate, |
| SDL_Event * | event | ||
| ) |
Definition at line 115 of file main.cpp.
References g_EditorApp, GetComponentTypeID_Static(), Olympe::Editor::TilemapEditorApp::HasUnsavedChanges(), Olympe::Editor::TilemapEditorApp::NewLevel(), Olympe::Editor::TilemapEditorApp::OpenLevel(), Olympe::Editor::TilemapEditorApp::SaveLevel(), and Olympe::Editor::TilemapEditorApp::SaveLevelAs().
Here is the call graph for this function:| SDL_AppResult SDL_AppInit | ( | void ** | appstate, |
| int | argc, | ||
| char * | argv[] | ||
| ) |
Definition at line 24 of file main.cpp.
References g_EditorApp, g_LastFrameTime, g_Renderer, g_Window, GetComponentTypeID_Static(), and Olympe::Editor::TilemapEditorApp::Initialize().
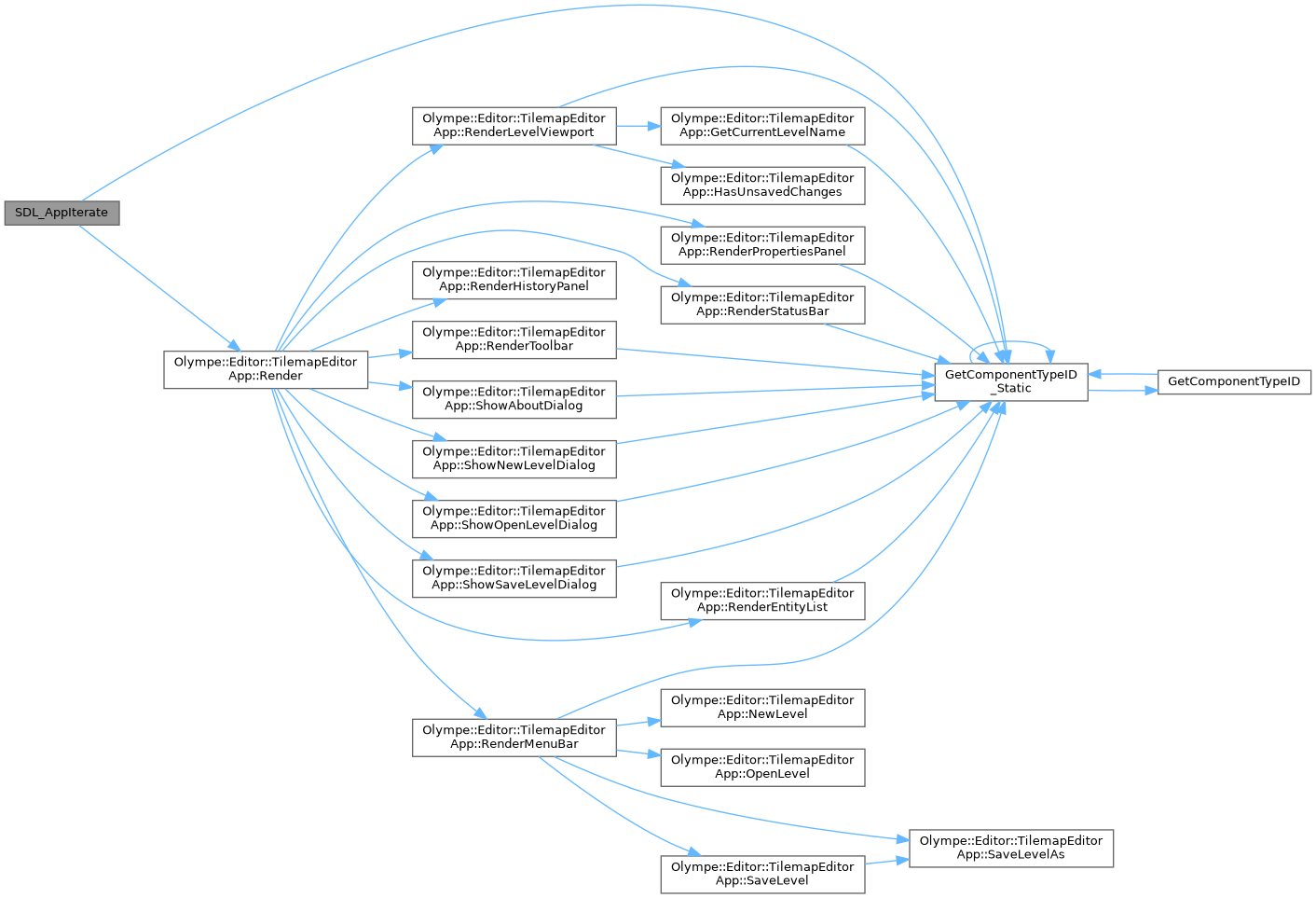
Here is the call graph for this function:| SDL_AppResult SDL_AppIterate | ( | void * | appstate | ) |
Definition at line 185 of file main.cpp.
References g_EditorApp, g_LastFrameTime, g_Renderer, GetComponentTypeID_Static(), and Olympe::Editor::TilemapEditorApp::Render().
Here is the call graph for this function:| void SDL_AppQuit | ( | void * | appstate, |
| SDL_AppResult | result | ||
| ) |
Definition at line 223 of file main.cpp.
References g_EditorApp, g_Renderer, g_Window, GetComponentTypeID_Static(), and Olympe::Editor::TilemapEditorApp::Shutdown().
Here is the call graph for this function:
|
static |
Definition at line 21 of file main.cpp.
Referenced by SDL_AppEvent(), SDL_AppInit(), SDL_AppIterate(), and SDL_AppQuit().
|
static |
Definition at line 22 of file main.cpp.
Referenced by SDL_AppInit(), and SDL_AppIterate().
|
static |
Definition at line 20 of file main.cpp.
Referenced by SDL_AppInit(), SDL_AppIterate(), and SDL_AppQuit().
|
static |
Definition at line 19 of file main.cpp.
Referenced by SDL_AppInit(), and SDL_AppQuit().