Olympe Engine 2.0
2D Game Engine with ECS Architecture
Loading...
Searching...
No Matches
Public Member Functions | Private Member Functions | Private Attributes | List of all members
Olympe::ValidationPanel Class Reference

ValidationPanel - ImGui panel for validation error display Shows errors, warnings, and info messages from blueprint validation. More...

#include <ValidationPanel.h>

+ Collaboration diagram for Olympe::ValidationPanel:

Public Member Functions

 ValidationPanel ()
 
 ~ValidationPanel ()
 
void Initialize ()
 
void Shutdown ()
 
void Render ()
 
void ValidateActiveGraph ()
 
const std::vector< ValidationError > & GetErrors () const
 
bool HasErrors () const
 
bool HasCriticalErrors () const
 

Private Member Functions

void RenderErrorList ()
 
void RenderErrorSummary ()
 
void OnErrorClicked (const ValidationError &error)
 

Private Attributes

BlueprintValidator m_Validator
 
std::vector< ValidationErrorm_Errors
 
bool m_AutoValidate = true
 
float m_LastValidationTime = 0.0f
 
int m_SelectedErrorIndex = -1
 

Detailed Description

ValidationPanel - ImGui panel for validation error display Shows errors, warnings, and info messages from blueprint validation.

Definition at line 19 of file ValidationPanel.h.

Constructor & Destructor Documentation

◆ ValidationPanel()

Olympe::ValidationPanel::ValidationPanel ( )

Definition at line 14 of file ValidationPanel.cpp.

◆ ~ValidationPanel()

Olympe::ValidationPanel::~ValidationPanel ( )

Definition at line 18 of file ValidationPanel.cpp.

Member Function Documentation

◆ GetErrors()

const std::vector< ValidationError > & Olympe::ValidationPanel::GetErrors ( ) const
inline

Definition at line 33 of file ValidationPanel.h.

References m_Errors.

◆ HasCriticalErrors()

bool Olympe::ValidationPanel::HasCriticalErrors ( ) const

Definition at line 99 of file ValidationPanel.cpp.

References Olympe::Critical, GetComponentTypeID_Static(), and m_Errors.

+ Here is the call graph for this function:

◆ HasErrors()

bool Olympe::ValidationPanel::HasErrors ( ) const

Definition at line 89 of file ValidationPanel.cpp.

References Olympe::Critical, Olympe::Error, GetComponentTypeID_Static(), and m_Errors.

+ Here is the call graph for this function:

◆ Initialize()

void Olympe::ValidationPanel::Initialize ( )

Definition at line 22 of file ValidationPanel.cpp.

◆ OnErrorClicked()

void Olympe::ValidationPanel::OnErrorClicked ( const ValidationError error)
private

Definition at line 209 of file ValidationPanel.cpp.

References GetComponentTypeID_Static().

Referenced by RenderErrorList().

+ Here is the call graph for this function:
+ Here is the caller graph for this function:

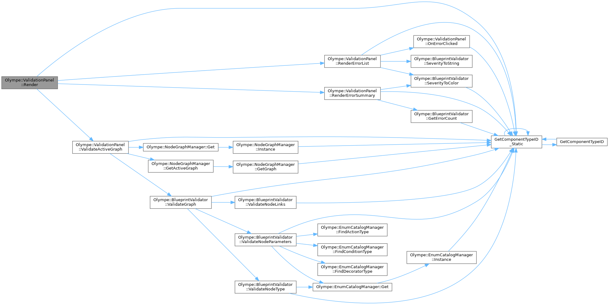
◆ Render()

void Olympe::ValidationPanel::Render ( )

Definition at line 32 of file ValidationPanel.cpp.

References GetComponentTypeID_Static(), m_AutoValidate, m_LastValidationTime, RenderErrorList(), RenderErrorSummary(), and ValidateActiveGraph().

+ Here is the call graph for this function:

◆ RenderErrorList()

void Olympe::ValidationPanel::RenderErrorList ( )
private

Definition at line 149 of file ValidationPanel.cpp.

References GetComponentTypeID_Static(), m_Errors, m_SelectedErrorIndex, OnErrorClicked(), Olympe::BlueprintValidator::SeverityToColor(), and Olympe::BlueprintValidator::SeverityToString().

Referenced by Render().

+ Here is the call graph for this function:
+ Here is the caller graph for this function:

◆ RenderErrorSummary()

void Olympe::ValidationPanel::RenderErrorSummary ( )
private

Definition at line 109 of file ValidationPanel.cpp.

References Olympe::Critical, Olympe::Error, GetComponentTypeID_Static(), Olympe::BlueprintValidator::GetErrorCount(), Olympe::Info, m_Errors, m_Validator, Olympe::BlueprintValidator::SeverityToColor(), and Olympe::Warning.

Referenced by Render().

+ Here is the call graph for this function:
+ Here is the caller graph for this function:

◆ Shutdown()

void Olympe::ValidationPanel::Shutdown ( )

Definition at line 27 of file ValidationPanel.cpp.

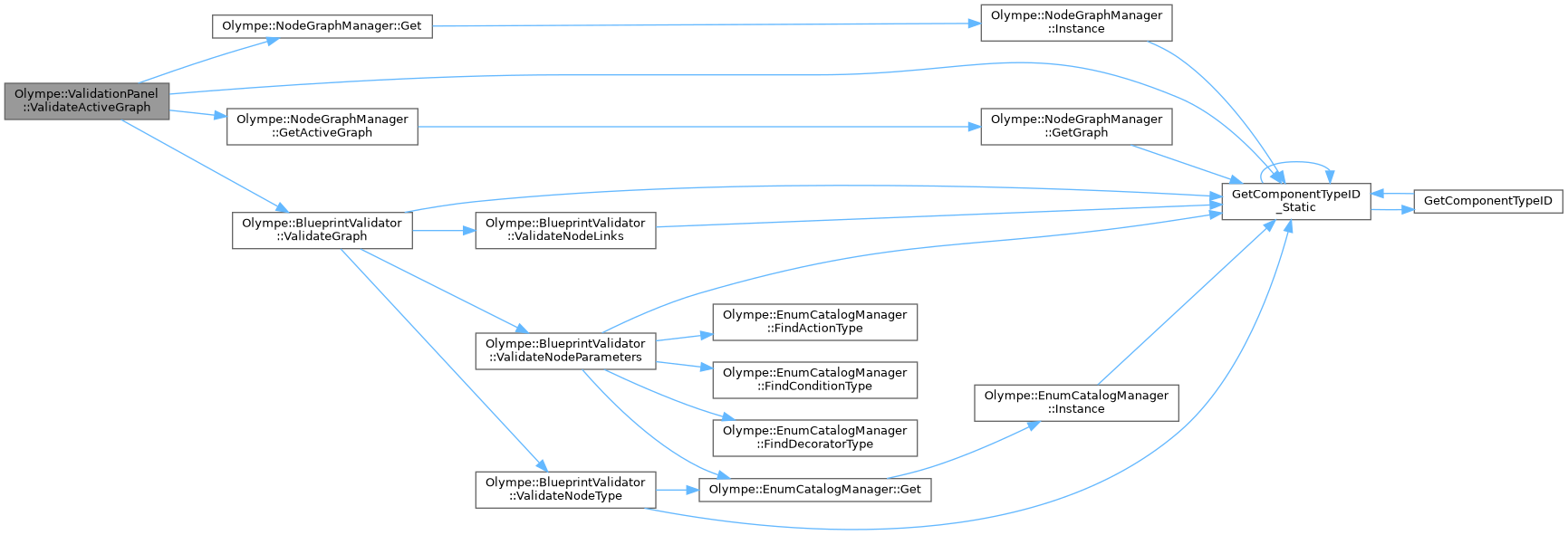
◆ ValidateActiveGraph()

void Olympe::ValidationPanel::ValidateActiveGraph ( )

Definition at line 71 of file ValidationPanel.cpp.

References Olympe::NodeGraphManager::Get(), Olympe::NodeGraphManager::GetActiveGraph(), GetComponentTypeID_Static(), m_Errors, m_Validator, and Olympe::BlueprintValidator::ValidateGraph().

Referenced by Render().

+ Here is the call graph for this function:
+ Here is the caller graph for this function:

Member Data Documentation

◆ m_AutoValidate

bool Olympe::ValidationPanel::m_AutoValidate = true
private

Definition at line 49 of file ValidationPanel.h.

Referenced by Render().

◆ m_Errors

std::vector<ValidationError> Olympe::ValidationPanel::m_Errors
private

◆ m_LastValidationTime

float Olympe::ValidationPanel::m_LastValidationTime = 0.0f
private

Definition at line 50 of file ValidationPanel.h.

Referenced by Render().

◆ m_SelectedErrorIndex

int Olympe::ValidationPanel::m_SelectedErrorIndex = -1
private

Definition at line 51 of file ValidationPanel.h.

Referenced by RenderErrorList().

◆ m_Validator

BlueprintValidator Olympe::ValidationPanel::m_Validator
private

Definition at line 47 of file ValidationPanel.h.

Referenced by RenderErrorSummary(), and ValidateActiveGraph().


The documentation for this class was generated from the following files: