![]() |
Olympe Engine 2.0
2D Game Engine with ECS Architecture
|
#include <AssetBrowser.h>
Collaboration diagram for Olympe::AssetBrowser:Public Member Functions | |
| AssetBrowser () | |
| ~AssetBrowser () | |
| void | Initialize (const std::string &assetsRootPath) |
| void | Refresh () |
| void | Render () |
| std::string | GetSelectedAssetPath () const |
| bool | HasSelection () const |
| void | SetAssetOpenCallback (std::function< void(const std::string &)> callback) |
Private Member Functions | |
| void | RenderTreeNode (const std::shared_ptr< AssetNode > &node) |
| void | RenderRuntimeEntities () |
| void | RenderNodePalette () |
| bool | PassesFilter (const std::shared_ptr< AssetNode > &node) const |
| void | RenderFilterUI () |
Private Attributes | |
| std::string | m_SelectedAssetPath |
| AssetFilter | m_Filter |
| std::function< void(const std::string &)> | m_OnAssetOpen |
| char | m_SearchBuffer [256] |
| int | m_TypeFilterSelection |
| std::vector< std::string > | m_AvailableTypes |
Definition at line 28 of file AssetBrowser.h.
| Olympe::AssetBrowser::AssetBrowser | ( | ) |
Definition at line 16 of file AssetBrowser.cpp.
References m_AvailableTypes, and m_SearchBuffer.
| Olympe::AssetBrowser::~AssetBrowser | ( | ) |
Definition at line 23 of file AssetBrowser.cpp.
| std::string Olympe::AssetBrowser::GetSelectedAssetPath | ( | ) | const |
Definition at line 498 of file AssetBrowser.cpp.
References m_SelectedAssetPath.
| bool Olympe::AssetBrowser::HasSelection | ( | ) | const |
Definition at line 503 of file AssetBrowser.cpp.
References m_SelectedAssetPath.
Definition at line 27 of file AssetBrowser.cpp.
References Olympe::BlueprintEditor::Get(), GetComponentTypeID_Static(), and Olympe::BlueprintEditor::SetAssetRootPath().
Referenced by Olympe::BlueprintEditorGUI::Initialize().
Here is the call graph for this function:
Here is the caller graph for this function:Definition at line 43 of file AssetBrowser.cpp.
References GetComponentTypeID_Static(), m_AvailableTypes, m_Filter, m_TypeFilterSelection, and Olympe::AssetFilter::searchQuery.
Referenced by RenderTreeNode().
Here is the call graph for this function:
Here is the caller graph for this function:| void Olympe::AssetBrowser::Refresh | ( | ) |
Definition at line 35 of file AssetBrowser.cpp.
References Olympe::BlueprintEditor::Get(), and Olympe::BlueprintEditor::RefreshAssets().
Referenced by RenderFilterUI().
Here is the call graph for this function:
Here is the caller graph for this function:| void Olympe::AssetBrowser::Render | ( | ) |
Definition at line 197 of file AssetBrowser.cpp.
References Olympe::BlueprintEditor::Get(), Olympe::BlueprintEditor::GetAssetTree(), GetComponentTypeID_Static(), Olympe::BlueprintEditor::HasError(), RenderFilterUI(), RenderNodePalette(), RenderRuntimeEntities(), and RenderTreeNode().
Referenced by Olympe::BlueprintEditorGUI::Render().
Here is the call graph for this function:
Here is the caller graph for this function:
|
private |
Definition at line 70 of file AssetBrowser.cpp.
References GetComponentTypeID_Static(), m_AvailableTypes, m_Filter, m_SearchBuffer, m_TypeFilterSelection, Refresh(), and Olympe::AssetFilter::searchQuery.
Referenced by Render().
Here is the call graph for this function:
Here is the caller graph for this function:
|
private |
Definition at line 331 of file AssetBrowser.cpp.
References Olympe::EnumCatalogManager::FindActionType(), Olympe::EnumCatalogManager::FindConditionType(), Olympe::EnumCatalogManager::FindDecoratorType(), Olympe::EnumCatalogManager::Get(), Olympe::EnumCatalogManager::GetActionTypes(), GetComponentTypeID_Static(), Olympe::EnumCatalogManager::GetConditionTypes(), and Olympe::EnumCatalogManager::GetDecoratorTypes().
Referenced by Render().
Here is the call graph for this function:
Here is the caller graph for this function:
|
private |
Definition at line 262 of file AssetBrowser.cpp.
References Olympe::BlueprintEditor::Get(), Olympe::EntityInspectorManager::Get(), GetComponentTypeID_Static(), Olympe::BlueprintEditor::GetRuntimeEntities(), Olympe::BlueprintEditor::GetSelectedEntity(), Olympe::EntityInfo::name, and Olympe::BlueprintEditor::SetSelectedEntity().
Referenced by Render().
Here is the call graph for this function:
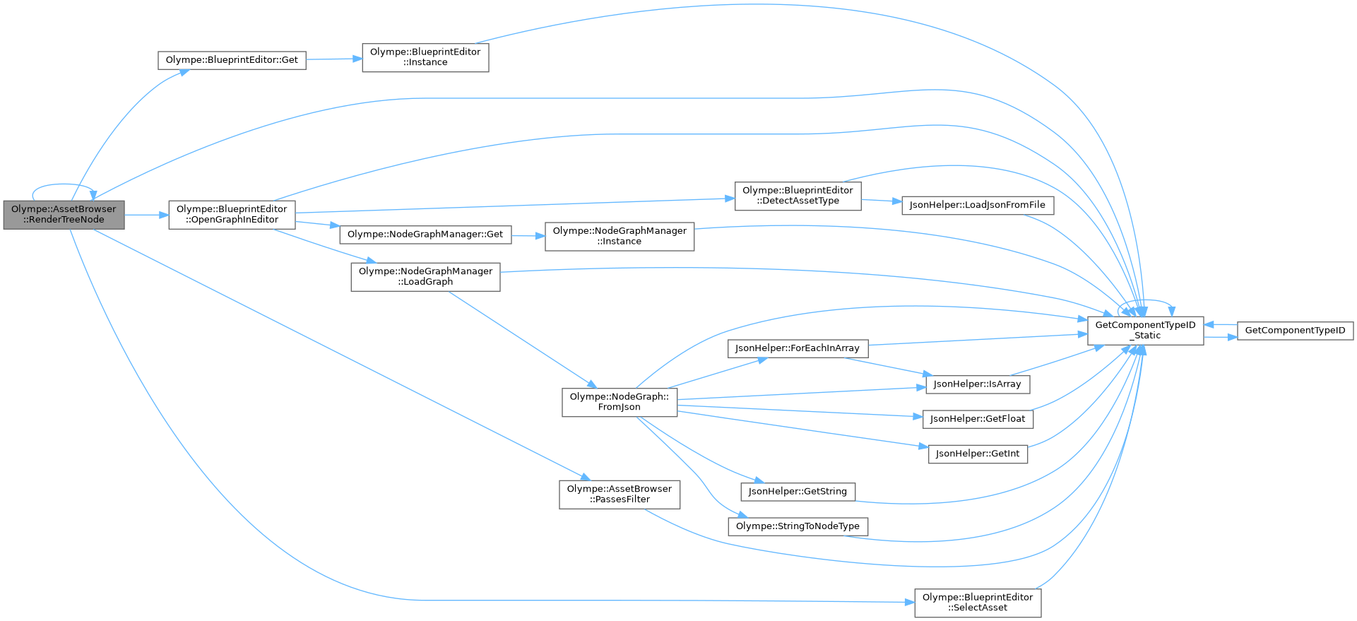
Here is the caller graph for this function:Definition at line 109 of file AssetBrowser.cpp.
References Olympe::BlueprintEditor::Get(), GetComponentTypeID_Static(), m_OnAssetOpen, m_SelectedAssetPath, Olympe::BlueprintEditor::OpenGraphInEditor(), PassesFilter(), RenderTreeNode(), and Olympe::BlueprintEditor::SelectAsset().
Referenced by Render(), and RenderTreeNode().
Here is the call graph for this function:
Here is the caller graph for this function:| void Olympe::AssetBrowser::SetAssetOpenCallback | ( | std::function< void(const std::string &)> | callback | ) |
Definition at line 508 of file AssetBrowser.cpp.
References GetComponentTypeID_Static(), and m_OnAssetOpen.
Referenced by Olympe::BlueprintEditorGUI::Initialize().
Here is the call graph for this function:
Here is the caller graph for this function:
|
private |
Definition at line 76 of file AssetBrowser.h.
Referenced by AssetBrowser(), PassesFilter(), and RenderFilterUI().
|
private |
Definition at line 70 of file AssetBrowser.h.
Referenced by PassesFilter(), and RenderFilterUI().
Definition at line 71 of file AssetBrowser.h.
Referenced by RenderTreeNode(), and SetAssetOpenCallback().
|
private |
Definition at line 74 of file AssetBrowser.h.
Referenced by AssetBrowser(), and RenderFilterUI().
|
private |
Definition at line 69 of file AssetBrowser.h.
Referenced by GetSelectedAssetPath(), HasSelection(), and RenderTreeNode().
|
private |
Definition at line 75 of file AssetBrowser.h.
Referenced by PassesFilter(), and RenderFilterUI().