![]() |
Olympe Engine 2.0
2D Game Engine with ECS Architecture
|
#include <TiledLevelLoader.h>
Public Member Functions | |
| TiledLevelLoader () | |
| ~TiledLevelLoader () | |
| bool | LoadFromFile (const std::string &filepath, TiledMap &outMap) |
| const std::string & | GetLastError () const |
Private Attributes | |
| std::string | lastError_ |
Definition at line 24 of file TiledLevelLoader.h.
| Olympe::Tiled::TiledLevelLoader::TiledLevelLoader | ( | ) |
Definition at line 18 of file TiledLevelLoader.cpp.
| Olympe::Tiled::TiledLevelLoader::~TiledLevelLoader | ( | ) |
Definition at line 22 of file TiledLevelLoader.cpp.
|
private |
Definition at line 1212 of file TiledLevelLoader.cpp.
References GetComponentTypeID_Static().
Referenced by LoadFromFile().
Here is the call graph for this function:
Here is the caller graph for this function:
|
inline |
Definition at line 34 of file TiledLevelLoader.h.
References lastError_.
Referenced by Olympe::Tiled::LevelParser::ParseAndAnalyze().
Here is the caller graph for this function:
|
private |
Definition at line 417 of file TiledLevelLoader.cpp.
References Olympe::Tiled::TiledTileset::firstgid, GetComponentTypeID_Static(), Olympe::Tiled::TilesetCache::GetInstance(), Olympe::Tiled::TilesetCache::GetTileset(), lastError_, Olympe::Tiled::TiledTileset::source, SYSTEM_LOG, Olympe::Tiled::TiledTileset::tileoffsetX, and Olympe::Tiled::TiledTileset::tileoffsetY.
Referenced by LoadFromFile().
Here is the call graph for this function:
Here is the caller graph for this function:| bool Olympe::Tiled::TiledLevelLoader::LoadFromFile | ( | const std::string & | filepath, |
| TiledMap & | outMap | ||
| ) |
Definition at line 26 of file TiledLevelLoader.cpp.
References GetComponentTypeID_Static(), GetDirectory(), lastError_, LoadExternalTileset(), ParseMap(), ParseMapXML(), ReadFile(), ResolvePath(), and SYSTEM_LOG.
Here is the call graph for this function:
|
private |
Definition at line 446 of file TiledLevelLoader.cpp.
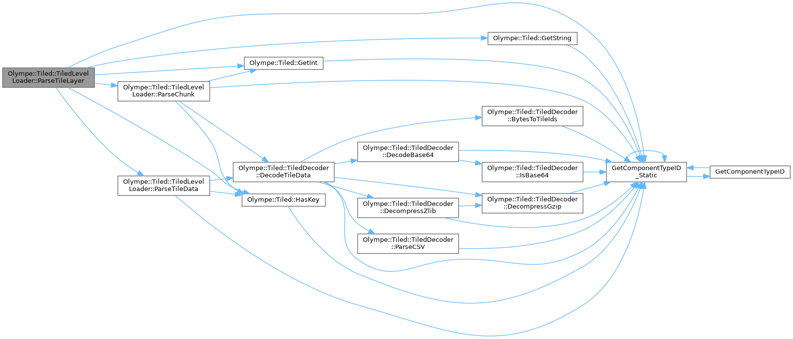
References Olympe::Tiled::TiledDecoder::DecodeTileData(), GetComponentTypeID_Static(), Olympe::Tiled::GetInt(), Olympe::Tiled::HasKey(), and SYSTEM_LOG.
Referenced by ParseTileLayer().
Here is the call graph for this function:
Here is the caller graph for this function:
|
private |
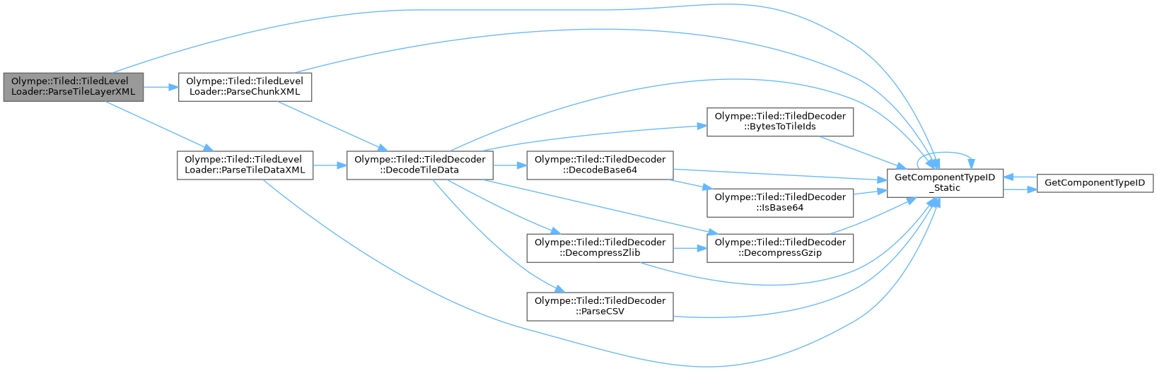
Definition at line 1102 of file TiledLevelLoader.cpp.
References Olympe::Tiled::TiledDecoder::DecodeTileData(), GetComponentTypeID_Static(), and SYSTEM_LOG.
Referenced by ParseTileLayerXML().
Here is the call graph for this function:
Here is the caller graph for this function:
|
private |
Definition at line 270 of file TiledLevelLoader.cpp.
References GetComponentTypeID_Static(), Olympe::Tiled::HasKey(), Olympe::Tiled::TiledLayer::layers, and ParseLayer().
Referenced by ParseLayer().
Here is the call graph for this function:
Here is the caller graph for this function:
|
private |
Definition at line 903 of file TiledLevelLoader.cpp.
References GetComponentTypeID_Static(), Olympe::Tiled::TiledLayer::layers, and ParseLayerXML().
Referenced by ParseLayerXML().
Here is the call graph for this function:
Here is the caller graph for this function:
|
private |
Definition at line 262 of file TiledLevelLoader.cpp.
References Olympe::Tiled::GetBool(), GetComponentTypeID_Static(), Olympe::Tiled::GetString(), Olympe::Tiled::TiledLayer::image, Olympe::Tiled::TiledLayer::repeatx, and Olympe::Tiled::TiledLayer::repeaty.
Referenced by ParseLayer().
Here is the call graph for this function:
Here is the caller graph for this function:
|
private |
Definition at line 887 of file TiledLevelLoader.cpp.
References GetComponentTypeID_Static(), Olympe::Tiled::TiledLayer::image, Olympe::Tiled::TiledLayer::repeatx, and Olympe::Tiled::TiledLayer::repeaty.
Referenced by ParseLayerXML().
Here is the call graph for this function:
Here is the caller graph for this function:
|
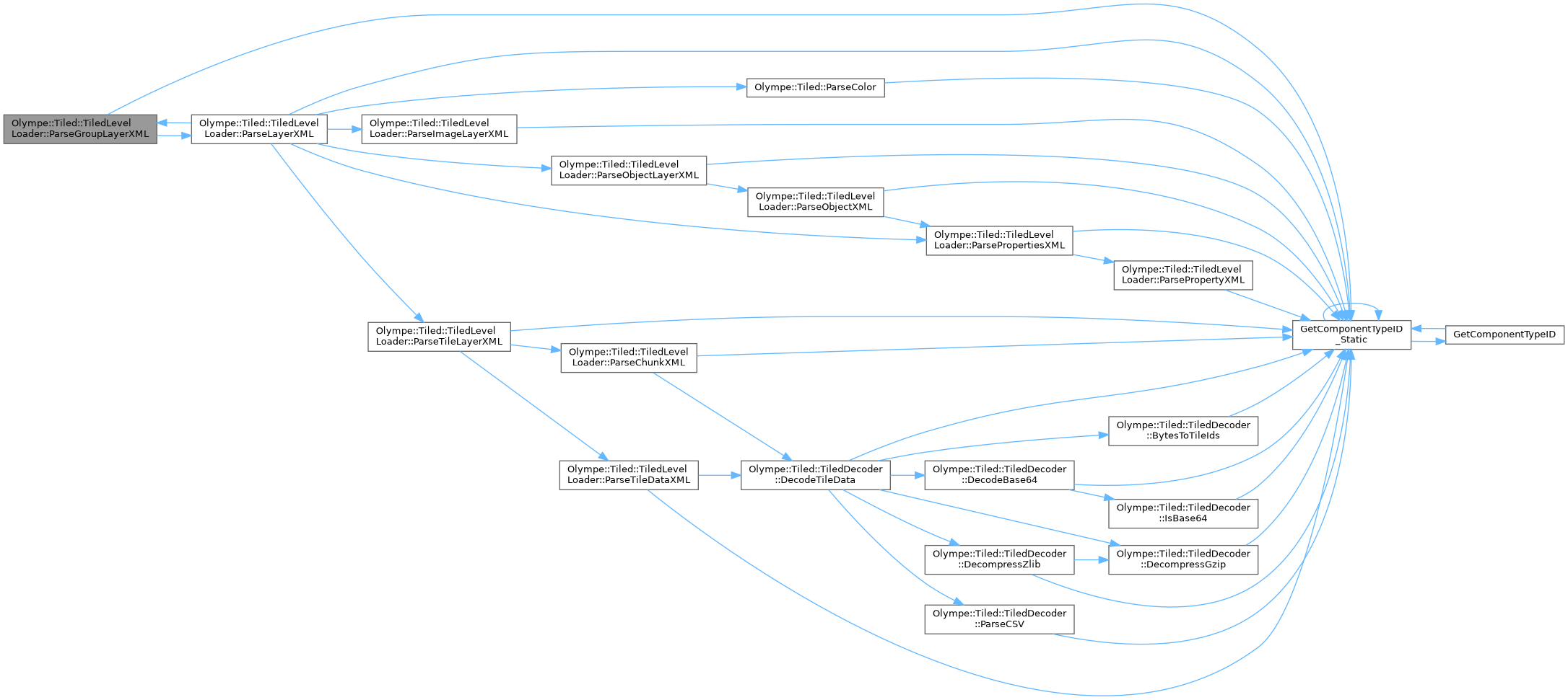
private |
Definition at line 173 of file TiledLevelLoader.cpp.
References Olympe::Tiled::GetBool(), GetComponentTypeID_Static(), Olympe::Tiled::GetFloat(), Olympe::Tiled::GetInt(), Olympe::Tiled::GetString(), Olympe::Tiled::Group, Olympe::Tiled::HasKey(), Olympe::Tiled::ImageLayer, Olympe::Tiled::ObjectGroup, Olympe::Tiled::ParseColor(), ParseGroupLayer(), ParseImageLayer(), ParseObjectLayer(), ParseProperties(), ParseTileLayer(), and Olympe::Tiled::TileLayer.
Referenced by ParseGroupLayer(), and ParseMap().
Here is the call graph for this function:
Here is the caller graph for this function:
|
private |
Definition at line 787 of file TiledLevelLoader.cpp.
References GetComponentTypeID_Static(), Olympe::Tiled::Group, Olympe::Tiled::ImageLayer, Olympe::Tiled::ObjectGroup, Olympe::Tiled::ParseColor(), ParseGroupLayerXML(), ParseImageLayerXML(), ParseObjectLayerXML(), ParsePropertiesXML(), ParseTileLayerXML(), and Olympe::Tiled::TileLayer.
Referenced by ParseGroupLayerXML(), and ParseMapXML().
Here is the call graph for this function:
Here is the caller graph for this function:Definition at line 113 of file TiledLevelLoader.cpp.
References Olympe::Tiled::GetBool(), GetComponentTypeID_Static(), Olympe::Tiled::GetInt(), Olympe::Tiled::GetString(), Olympe::Tiled::HasKey(), Olympe::Tiled::Hexagonal, Olympe::Tiled::Isometric, Olympe::Tiled::LeftDown, Olympe::Tiled::LeftUp, Olympe::Tiled::Orthogonal, ParseLayer(), ParseProperties(), ParseTileset(), Olympe::Tiled::RightDown, Olympe::Tiled::RightUp, and Olympe::Tiled::Staggered.
Referenced by LoadFromFile().
Here is the call graph for this function:
Here is the caller graph for this function:Definition at line 608 of file TiledLevelLoader.cpp.
References GetComponentTypeID_Static(), Olympe::Tiled::Hexagonal, Olympe::Tiled::Isometric, lastError_, Olympe::Tiled::LeftDown, Olympe::Tiled::LeftUp, Olympe::Tiled::Orthogonal, ParseLayerXML(), ParsePropertiesXML(), ParseTilesetXML(), Olympe::Tiled::RightDown, Olympe::Tiled::RightUp, Olympe::Tiled::Staggered, and SYSTEM_LOG.
Referenced by LoadFromFile().
Here is the call graph for this function:
Here is the caller graph for this function:
|
private |
Definition at line 285 of file TiledLevelLoader.cpp.
References Olympe::Tiled::Ellipse, Olympe::Tiled::GetBool(), GetComponentTypeID_Static(), Olympe::Tiled::GetFloat(), Olympe::Tiled::GetInt(), Olympe::Tiled::GetString(), Olympe::Tiled::HasKey(), ParseProperties(), Olympe::Tiled::Point, Olympe::Tiled::Polygon, Olympe::Tiled::Polyline, Olympe::Tiled::Rectangle, Olympe::Tiled::Text, and Olympe::Tiled::Point::x.
Referenced by ParseObjectLayer().
Here is the call graph for this function:
Here is the caller graph for this function:
|
private |
Definition at line 247 of file TiledLevelLoader.cpp.
References GetComponentTypeID_Static(), Olympe::Tiled::HasKey(), Olympe::Tiled::TiledLayer::objects, and ParseObject().
Referenced by ParseLayer().
Here is the call graph for this function:
Here is the caller graph for this function:
|
private |
Definition at line 869 of file TiledLevelLoader.cpp.
References GetComponentTypeID_Static(), Olympe::Tiled::TiledLayer::objects, and ParseObjectXML().
Referenced by ParseLayerXML().
Here is the call graph for this function:
Here is the caller graph for this function:
|
private |
Definition at line 926 of file TiledLevelLoader.cpp.
References Olympe::Tiled::Ellipse, GetComponentTypeID_Static(), ParsePropertiesXML(), Olympe::Tiled::Point, Olympe::Tiled::Polygon, Olympe::Tiled::Polyline, Olympe::Tiled::Rectangle, and Olympe::Tiled::Text.
Referenced by ParseObjectLayerXML().
Here is the call graph for this function:
Here is the caller graph for this function:
|
private |
Definition at line 506 of file TiledLevelLoader.cpp.
References GetComponentTypeID_Static(), and ParseProperty().
Referenced by ParseLayer(), ParseMap(), ParseObject(), and ParseTileset().
Here is the call graph for this function:
Here is the caller graph for this function:
|
private |
Definition at line 1142 of file TiledLevelLoader.cpp.
References GetComponentTypeID_Static(), and ParsePropertyXML().
Referenced by ParseLayerXML(), ParseMapXML(), ParseObjectXML(), and ParseTilesetXML().
Here is the call graph for this function:
Here is the caller graph for this function:
|
private |
Definition at line 518 of file TiledLevelLoader.cpp.
References Olympe::Tiled::Bool, Olympe::Tiled::Color, Olympe::Tiled::File, Olympe::Tiled::Float, Olympe::Tiled::GetBool(), GetComponentTypeID_Static(), Olympe::Tiled::GetFloat(), Olympe::Tiled::GetInt(), Olympe::Tiled::GetString(), Olympe::Tiled::Int, and Olympe::Tiled::String.
Referenced by ParseProperties().
Here is the call graph for this function:
Here is the caller graph for this function:
|
private |
Definition at line 1156 of file TiledLevelLoader.cpp.
References Olympe::Tiled::Bool, Olympe::Tiled::Color, Olympe::Tiled::File, Olympe::Tiled::Float, GetComponentTypeID_Static(), Olympe::Tiled::Int, and Olympe::Tiled::String.
Referenced by ParsePropertiesXML().
Here is the call graph for this function:
Here is the caller graph for this function:
|
private |
Definition at line 549 of file TiledLevelLoader.cpp.
References Olympe::Tiled::TiledLayer::compression, Olympe::Tiled::TiledLayer::data, Olympe::Tiled::TiledDecoder::DecodeTileData(), Olympe::Tiled::TiledLayer::encoding, GetComponentTypeID_Static(), Olympe::Tiled::HasKey(), Olympe::Tiled::TiledLayer::height, lastError_, Olympe::Tiled::TiledLayer::name, SYSTEM_LOG, and Olympe::Tiled::TiledLayer::width.
Referenced by ParseTileLayer().
Here is the call graph for this function:
Here is the caller graph for this function:
|
private |
Definition at line 1018 of file TiledLevelLoader.cpp.
References Olympe::Tiled::TiledLayer::compression, Olympe::Tiled::TiledLayer::data, Olympe::Tiled::TiledDecoder::DecodeTileData(), Olympe::Tiled::TiledLayer::encoding, GetComponentTypeID_Static(), Olympe::Tiled::TiledLayer::height, lastError_, Olympe::Tiled::TiledLayer::name, SYSTEM_LOG, and Olympe::Tiled::TiledLayer::width.
Referenced by ParseTileLayerXML().
Here is the call graph for this function:
Here is the caller graph for this function:
|
private |
Definition at line 217 of file TiledLevelLoader.cpp.
References Olympe::Tiled::TiledLayer::chunks, Olympe::Tiled::TiledLayer::compression, Olympe::Tiled::TiledLayer::encoding, GetComponentTypeID_Static(), Olympe::Tiled::GetInt(), Olympe::Tiled::GetString(), Olympe::Tiled::HasKey(), Olympe::Tiled::TiledLayer::height, ParseChunk(), ParseTileData(), Olympe::Tiled::TiledLayer::startx, Olympe::Tiled::TiledLayer::starty, and Olympe::Tiled::TiledLayer::width.
Referenced by ParseLayer().
Here is the call graph for this function:
Here is the caller graph for this function:
|
private |
Definition at line 836 of file TiledLevelLoader.cpp.
References Olympe::Tiled::TiledLayer::chunks, Olympe::Tiled::TiledLayer::compression, Olympe::Tiled::TiledLayer::encoding, GetComponentTypeID_Static(), Olympe::Tiled::TiledLayer::height, ParseChunkXML(), ParseTileDataXML(), Olympe::Tiled::TiledLayer::startx, Olympe::Tiled::TiledLayer::starty, and Olympe::Tiled::TiledLayer::width.
Referenced by ParseLayerXML().
Here is the call graph for this function:
Here is the caller graph for this function:
|
private |
Definition at line 345 of file TiledLevelLoader.cpp.
References Olympe::Tiled::TiledTileset::columns, Olympe::Tiled::TiledTileset::firstgid, GetComponentTypeID_Static(), Olympe::Tiled::GetInt(), Olympe::Tiled::GetString(), Olympe::Tiled::HasKey(), Olympe::Tiled::TiledTile::id, Olympe::Tiled::TiledTileset::image, Olympe::Tiled::TiledTileset::imageheight, Olympe::Tiled::TiledTileset::imagewidth, Olympe::Tiled::TiledTileset::margin, Olympe::Tiled::TiledTileset::name, ParseProperties(), Olympe::Tiled::TiledTileset::properties, Olympe::Tiled::TiledTileset::source, Olympe::Tiled::TiledTileset::spacing, SYSTEM_LOG, Olympe::Tiled::TiledTileset::tilecount, Olympe::Tiled::TiledTileset::tileheight, Olympe::Tiled::TiledTileset::tileoffsetX, Olympe::Tiled::TiledTileset::tileoffsetY, Olympe::Tiled::TiledTileset::tiles, Olympe::Tiled::TiledTileset::tilewidth, and Olympe::Tiled::TiledTileset::transparentcolor.
Referenced by ParseMap().
Here is the call graph for this function:
Here is the caller graph for this function:
|
private |
Definition at line 702 of file TiledLevelLoader.cpp.
References Olympe::Tiled::TiledTileset::columns, Olympe::Tiled::TiledTileset::firstgid, GetComponentTypeID_Static(), Olympe::Tiled::TiledTile::id, Olympe::Tiled::TiledTileset::image, Olympe::Tiled::TiledTileset::imageheight, Olympe::Tiled::TiledTileset::imagewidth, Olympe::Tiled::TiledTileset::margin, Olympe::Tiled::TiledTileset::name, ParsePropertiesXML(), Olympe::Tiled::TiledTileset::properties, Olympe::Tiled::TiledTileset::source, Olympe::Tiled::TiledTileset::spacing, SYSTEM_LOG, Olympe::Tiled::TiledTileset::tilecount, Olympe::Tiled::TiledTileset::tileheight, Olympe::Tiled::TiledTileset::tileoffsetX, Olympe::Tiled::TiledTileset::tileoffsetY, Olympe::Tiled::TiledTileset::tiles, Olympe::Tiled::TiledTileset::tilewidth, and Olympe::Tiled::TiledTileset::transparentcolor.
Referenced by ParseMapXML().
Here is the call graph for this function:
Here is the caller graph for this function:
|
private |
Definition at line 1221 of file TiledLevelLoader.cpp.
References GetComponentTypeID_Static(), and SYSTEM_LOG.
Referenced by LoadFromFile().
Here is the call graph for this function:
Here is the caller graph for this function:
|
private |
Definition at line 1195 of file TiledLevelLoader.cpp.
References GetComponentTypeID_Static().
Referenced by LoadFromFile().
Here is the call graph for this function:
Here is the caller graph for this function:
|
private |
Definition at line 95 of file TiledLevelLoader.h.
Referenced by GetLastError(), LoadExternalTileset(), LoadFromFile(), ParseMapXML(), ParseTileData(), and ParseTileDataXML().