![]() |
Olympe Engine 2.0
2D Game Engine with ECS Architecture
|
#include <SDL3/SDL.h>#include <SDL3/SDL_main.h>#include "../third_party/imgui/imgui.h"#include "../third_party/imgui/backends/imgui_impl_sdl3.h"#include "../third_party/imgui/backends/imgui_impl_sdlrenderer3.h"#include "../BlueprintEditor/blueprinteditor.h"#include "../BlueprintEditor/BlueprintEditorGUI.h"#include "../AI/BehaviorTreeDebugWindow.h"#include <iostream>#include <SDL3/SDL_main_impl.h>
Include dependency graph for BlueprintEditorStandaloneMain.cpp:Go to the source code of this file.
Macros | |
| #define | SDL_MAIN_USE_CALLBACKS |
Functions | |
| SDL_AppResult | SDL_AppInit (void **appstate, int argc, char *argv[]) |
| SDL_AppResult | SDL_AppEvent (void *appstate, SDL_Event *event) |
| SDL_AppResult | SDL_AppIterate (void *appstate) |
| void | SDL_AppQuit (void *appstate, SDL_AppResult result) |
| #define SDL_MAIN_USE_CALLBACKS |
Definition at line 9 of file BlueprintEditorStandaloneMain.cpp.
| SDL_AppResult SDL_AppEvent | ( | void * | appstate, |
| SDL_Event * | event | ||
| ) |
Definition at line 105 of file BlueprintEditorStandaloneMain.cpp.
References Olympe::BlueprintEditor::Get(), and GetComponentTypeID_Static().
Here is the call graph for this function:| SDL_AppResult SDL_AppInit | ( | void ** | appstate, |
| int | argc, | ||
| char * | argv[] | ||
| ) |
Definition at line 31 of file BlueprintEditorStandaloneMain.cpp.
References g_BlueprintEditorGUI, g_BlueprintEditorRenderer, g_BlueprintEditorWindow, g_LastFrameTime, Olympe::BlueprintEditor::Get(), GetComponentTypeID_Static(), Olympe::BlueprintEditor::Initialize(), Olympe::BlueprintEditorGUI::Initialize(), Olympe::BlueprintEditor::InitializeStandaloneEditor(), and Olympe::BlueprintEditor::SetActive().
Here is the call graph for this function:| SDL_AppResult SDL_AppIterate | ( | void * | appstate | ) |
Definition at line 146 of file BlueprintEditorStandaloneMain.cpp.
References g_BlueprintEditorGUI, g_BlueprintEditorRenderer, g_LastFrameTime, Olympe::BlueprintEditor::Get(), GetComponentTypeID_Static(), Olympe::BlueprintEditorGUI::Render(), and Olympe::BlueprintEditor::Update().
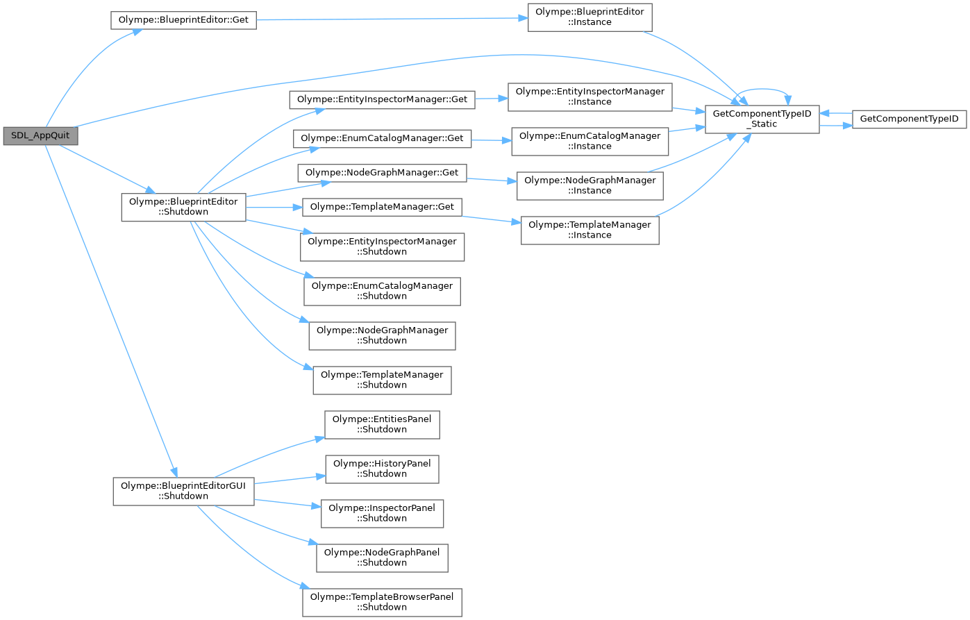
Here is the call graph for this function:| void SDL_AppQuit | ( | void * | appstate, |
| SDL_AppResult | result | ||
| ) |
Definition at line 181 of file BlueprintEditorStandaloneMain.cpp.
References g_BlueprintEditorGUI, g_BlueprintEditorRenderer, g_BlueprintEditorWindow, Olympe::BlueprintEditor::Get(), GetComponentTypeID_Static(), Olympe::BlueprintEditor::Shutdown(), and Olympe::BlueprintEditorGUI::Shutdown().
Here is the call graph for this function:
|
static |
Definition at line 28 of file BlueprintEditorStandaloneMain.cpp.
Referenced by SDL_AppInit(), SDL_AppIterate(), and SDL_AppQuit().
|
static |
Definition at line 27 of file BlueprintEditorStandaloneMain.cpp.
Referenced by SDL_AppInit(), SDL_AppIterate(), and SDL_AppQuit().
|
static |
Definition at line 26 of file BlueprintEditorStandaloneMain.cpp.
Referenced by SDL_AppInit(), and SDL_AppQuit().
| Olympe::BehaviorTreeDebugWindow* g_btDebugWindow = nullptr |
Definition at line 24 of file BlueprintEditorStandaloneMain.cpp.
Referenced by BehaviorTreeSystem::Process().
|
static |
Definition at line 29 of file BlueprintEditorStandaloneMain.cpp.
Referenced by SDL_AppInit(), and SDL_AppIterate().