Olympe Engine 2.0
2D Game Engine with ECS Architecture
Loading...
Searching...
No Matches
Macros | Functions | Variables
OlympeEngine.cpp File Reference
#include <SDL3/SDL.h>
#include <SDL3/SDL_main.h>
#include <SDL3/SDL_messagebox.h>
#include "gameengine.h"
#include "World.h"
#include "system/JoystickManager.h"
#include "system/KeyboardManager.h"
#include "system/MouseManager.h"
#include "InputsManager.h"
#include "GameState.h"
#include "system/ViewportManager.h"
#include "system/GameMenu.h"
#include "DataManager.h"
#include "system/system_utils.h"
#include "PanelManager.h"
#include "BlueprintEditor/BlueprintEditor.h"
#include "BlueprintEditor/BlueprintEditorGUI.h"
#include "AI/BehaviorTreeDebugWindow.h"
#include "Editor/AnimationEditorWindow.h"
#include "third_party/imgui/imgui.h"
#include "third_party/imgui/backends/imgui_impl_sdl3.h"
#include "third_party/imgui/backends/imgui_impl_sdlrenderer3.h"
+ Include dependency graph for OlympeEngine.cpp:

Go to the source code of this file.

Macros

#define SDL_MAIN_USE_CALLBACKS   1 /* use the callbacks instead of main() */
 

Functions

SDL_AppResult SDL_AppInit (void **appstate, int argc, char *argv[])
 
SDL_AppResult SDL_AppEvent (void *appstate, SDL_Event *event)
 
SDL_AppResult SDL_AppIterate (void *appstate)
 
void SDL_AppQuit (void *appstate, SDL_AppResult result)
 

Variables

static SDL_Windowwindow = NULL
 
static SDL_Rendererrenderer = NULL
 
const int TARGET_FPS = 100
 
const Uint32 FRAME_TARGET_TIME_MS = 1000 / TARGET_FPS
 
static Olympe::BlueprintEditorGUIblueprintEditorGUI = nullptr
 
Olympe::BehaviorTreeDebugWindowg_btDebugWindow = nullptr
 
static Olympe::AnimationEditorWindowanimationEditorWindow = nullptr
 

Macro Definition Documentation

◆ SDL_MAIN_USE_CALLBACKS

#define SDL_MAIN_USE_CALLBACKS   1 /* use the callbacks instead of main() */

Definition at line 16 of file OlympeEngine.cpp.

Function Documentation

◆ SDL_AppEvent()

SDL_AppResult SDL_AppEvent ( void appstate,
SDL_Event event 
)

◆ SDL_AppInit()

SDL_AppResult SDL_AppInit ( void **  appstate,
int  argc,
char argv[] 
)

◆ SDL_AppIterate()

SDL_AppResult SDL_AppIterate ( void appstate)

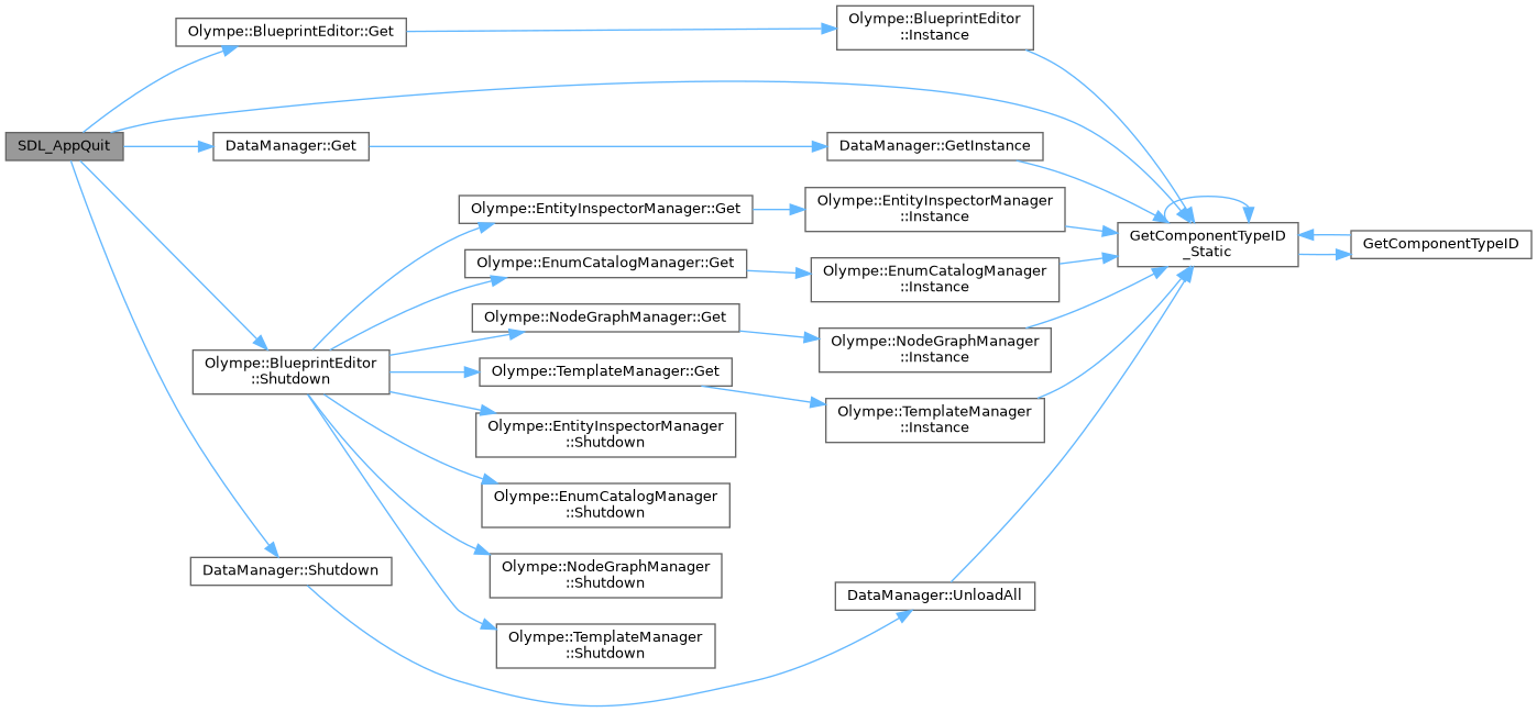
◆ SDL_AppQuit()

void SDL_AppQuit ( void appstate,
SDL_AppResult  result 
)

Definition at line 482 of file OlympeEngine.cpp.

References animationEditorWindow, blueprintEditorGUI, g_btDebugWindow, DataManager::Get(), GetComponentTypeID_Static(), DataManager::Shutdown(), and SYSTEM_LOG.

+ Here is the call graph for this function:

Variable Documentation

◆ animationEditorWindow

Olympe::AnimationEditorWindow* animationEditorWindow = nullptr
static

Definition at line 59 of file OlympeEngine.cpp.

Referenced by SDL_AppEvent(), SDL_AppInit(), SDL_AppIterate(), and SDL_AppQuit().

◆ blueprintEditorGUI

Olympe::BlueprintEditorGUI* blueprintEditorGUI = nullptr
static

Definition at line 52 of file OlympeEngine.cpp.

Referenced by SDL_AppInit(), SDL_AppIterate(), and SDL_AppQuit().

◆ FRAME_TARGET_TIME_MS

const Uint32 FRAME_TARGET_TIME_MS = 1000 / TARGET_FPS

Definition at line 49 of file OlympeEngine.cpp.

Referenced by SDL_AppIterate().

◆ g_btDebugWindow

Definition at line 56 of file OlympeEngine.cpp.

Referenced by SDL_AppEvent(), SDL_AppInit(), SDL_AppIterate(), and SDL_AppQuit().

◆ renderer

SDL_Renderer* renderer = NULL
static

◆ TARGET_FPS

const int TARGET_FPS = 100

Definition at line 48 of file OlympeEngine.cpp.

◆ window

SDL_Window* window = NULL
static