Olympe Engine 2.0
2D Game Engine with ECS Architecture
Loading...
Searching...
No Matches
Public Member Functions | Static Public Member Functions | Static Public Attributes | Private Attributes | List of all members
AI_Player Class Reference

#include <AI_Player.h>

+ Inheritance diagram for AI_Player:
+ Collaboration diagram for AI_Player:

Public Member Functions

 AI_Player ()
 
virtual void Initialize () override
 
virtual ~AI_Player () override
 
virtual void SetOwner (Object *_owner) override
 
virtual void RenderDebug ()
 
virtual void Process () override
 
virtual void OnEvent (const Message &msg) override
 
- Public Member Functions inherited from AIComponent
 AIComponent ()=default
 
virtual ~AIComponent () override=default
 
virtual ComponentType GetComponentType () const override
 
- Public Member Functions inherited from ObjectComponent
 ObjectComponent ()=default
 
virtual ~ObjectComponent ()=default
 
ObjectGetEntity () const
 
virtual void SetEntity (Object *_owner)
 
virtual void Render ()
 
ObjectGetOwner () const
 
- Public Member Functions inherited from Object
 Object ()
 
virtual ~Object ()
 
uint64_t GetUID () const
 

Static Public Member Functions

static ObjectComponentCreate (void)
 

Static Public Attributes

static bool FactoryRegistered = ObjectFactory::Get().Register("AI_Player", AI_Player::Create)
 

Private Attributes

SDL_Color m_debugcolor = { 0, 255, 0, 255 }
 
float m_speed = 250.0f
 
float m_axisX = 0.0f
 
float m_axisY = 0.0f
 
bool m_keyUp = false
 
bool m_keyDown = false
 
bool m_keyLeft = false
 
bool m_keyRight = false
 
float m_deadzone = 0.2f
 
std::mutex m_mutex
 

Additional Inherited Members

- Public Attributes inherited from Object
std::string name = "unnamed_object"
 
- Protected Attributes inherited from ObjectComponent
Objectowner = nullptr
 
GameObjectgao = nullptr
 
- Protected Attributes inherited from Object
uint64_t uid = 0
 
- Static Protected Attributes inherited from ObjectComponent
static floatfDt = GameEngine::fDt
 

Detailed Description

Definition at line 10 of file AI_Player.h.

Constructor & Destructor Documentation

◆ AI_Player()

AI_Player::AI_Player ( )
explicit

◆ ~AI_Player()

AI_Player::~AI_Player ( )
overridevirtual

Definition at line 56 of file AI_Player.cpp.

References EventManager::Get(), VideoGame::m_playerIdCounter, and EventManager::UnregisterAll().

+ Here is the call graph for this function:

Member Function Documentation

◆ Create()

ObjectComponent * AI_Player::Create ( void  )
static

Definition at line 18 of file AI_Player.cpp.

References AI_Player().

+ Here is the call graph for this function:

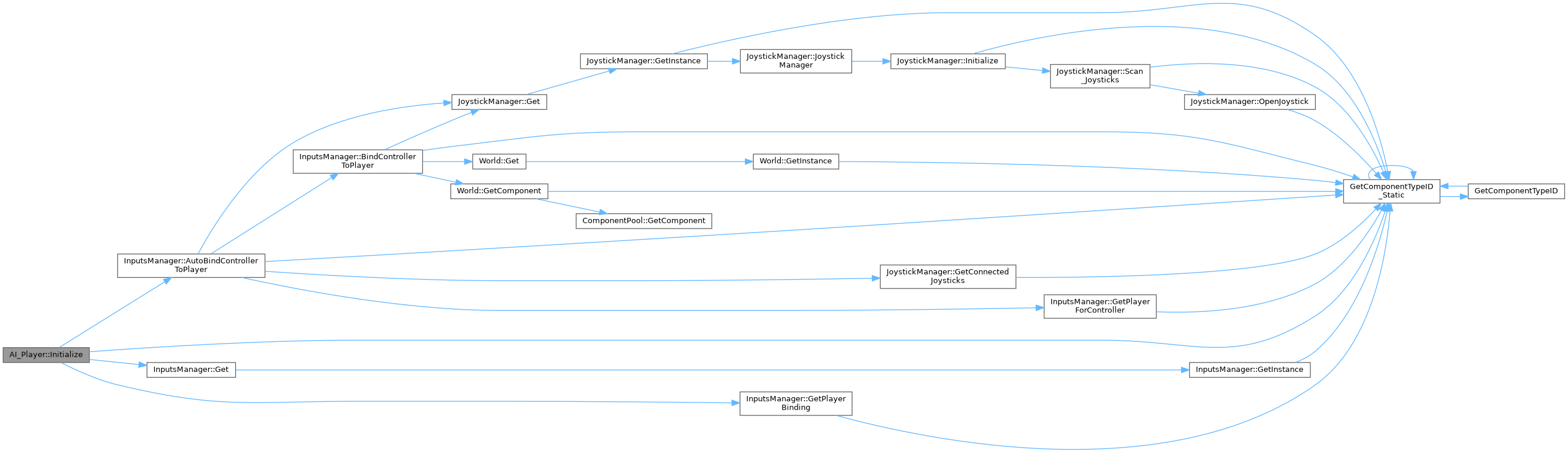
◆ Initialize()

void AI_Player::Initialize ( )
overridevirtual

◆ OnEvent()

void AI_Player::OnEvent ( const Message msg)
overridevirtual

◆ Process()

void AI_Player::Process ( )
overridevirtual

◆ RenderDebug()

void AI_Player::RenderDebug ( )
virtual

◆ SetOwner()

void AI_Player::SetOwner ( Object _owner)
overridevirtual

Reimplemented from AIComponent.

Definition at line 63 of file AI_Player.cpp.

References GetComponentTypeID_Static(), and AIComponent::SetOwner().

+ Here is the call graph for this function:

Member Data Documentation

◆ FactoryRegistered

bool AI_Player::FactoryRegistered = ObjectFactory::Get().Register("AI_Player", AI_Player::Create)
static

Definition at line 13 of file AI_Player.h.

◆ m_axisX

float AI_Player::m_axisX = 0.0f
private

Definition at line 34 of file AI_Player.h.

Referenced by OnEvent(), and Process().

◆ m_axisY

float AI_Player::m_axisY = 0.0f
private

Definition at line 35 of file AI_Player.h.

Referenced by OnEvent(), and Process().

◆ m_deadzone

float AI_Player::m_deadzone = 0.2f
private

Definition at line 41 of file AI_Player.h.

Referenced by Process().

◆ m_debugcolor

SDL_Color AI_Player::m_debugcolor = { 0, 255, 0, 255 }
private

Definition at line 29 of file AI_Player.h.

Referenced by OnEvent(), and RenderDebug().

◆ m_keyDown

bool AI_Player::m_keyDown = false
private

Definition at line 37 of file AI_Player.h.

Referenced by OnEvent(), and Process().

◆ m_keyLeft

bool AI_Player::m_keyLeft = false
private

Definition at line 38 of file AI_Player.h.

Referenced by OnEvent(), and Process().

◆ m_keyRight

bool AI_Player::m_keyRight = false
private

Definition at line 39 of file AI_Player.h.

Referenced by OnEvent(), and Process().

◆ m_keyUp

bool AI_Player::m_keyUp = false
private

Definition at line 36 of file AI_Player.h.

Referenced by OnEvent(), and Process().

◆ m_mutex

std::mutex AI_Player::m_mutex
private

Definition at line 42 of file AI_Player.h.

Referenced by OnEvent(), and Process().

◆ m_speed

float AI_Player::m_speed = 250.0f
private

Definition at line 31 of file AI_Player.h.

Referenced by Process().


The documentation for this class was generated from the following files: