Olympe Engine 2.0
2D Game Engine with ECS Architecture
Loading...
Searching...
No Matches
Typedefs | Functions
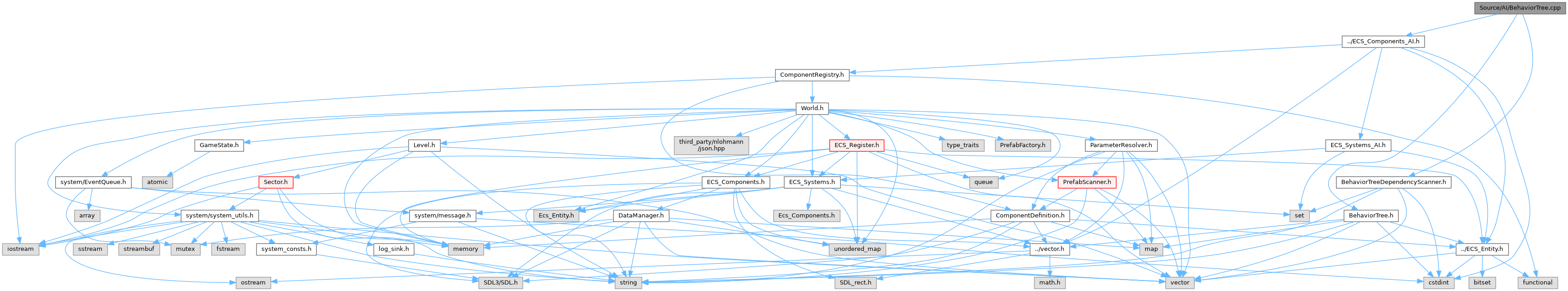
BehaviorTree.cpp File Reference
#include "BehaviorTree.h"
#include "BehaviorTreeDependencyScanner.h"
#include "../ECS_Components_AI.h"
#include "../ECS_Components.h"
#include "../World.h"
#include "../system/system_utils.h"
#include "../system/EventQueue.h"
#include "../json_helper.h"
#include "../CollisionMap.h"
#include "../GameEngine.h"
#include <cmath>
#include <functional>
#include <set>
#include <fstream>
+ Include dependency graph for BehaviorTree.cpp:

Go to the source code of this file.

Typedefs

using json = nlohmann::json
 

Functions

BTStatus ExecuteBTNode (const BTNode &node, EntityID entity, AIBlackboard_data &blackboard, const BehaviorTreeAsset &tree)
 
BTStatus ExecuteBTCondition (BTConditionType condType, float param, EntityID entity, const AIBlackboard_data &blackboard)
 
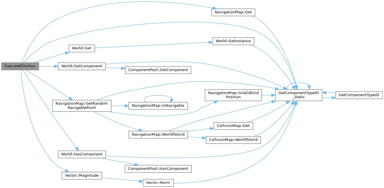
BTStatus ExecuteBTAction (BTActionType actionType, float param1, float param2, EntityID entity, AIBlackboard_data &blackboard)
 
void TickEventRoots (EventQueue &eventQueue, const BehaviorTreeAsset &tree, EntityID entity, AIBlackboard_data &blackboard)
 

Typedef Documentation

◆ json

Definition at line 27 of file BehaviorTree.cpp.

Function Documentation

◆ ExecuteBTAction()

BTStatus ExecuteBTAction ( BTActionType  actionType,
float  param1,
float  param2,
EntityID  entity,
AIBlackboard_data blackboard 
)

◆ ExecuteBTCondition()

BTStatus ExecuteBTCondition ( BTConditionType  condType,
float  param,
EntityID  entity,
const AIBlackboard_data blackboard 
)

◆ ExecuteBTNode()

BTStatus ExecuteBTNode ( const BTNode node,
EntityID  entity,
AIBlackboard_data blackboard,
const BehaviorTreeAsset tree 
)

◆ TickEventRoots()

void TickEventRoots ( EventQueue eventQueue,
const BehaviorTreeAsset tree,
EntityID  entity,
AIBlackboard_data blackboard 
)